欢迎来到生涯规划教育网!联系电话:010-83834992设为首页 | 加入收藏
肃宁县第一中
瓦房店市高级
杭州市丁兰实
山东庆云一中
单位名称:生涯规划教育网 学术支持: 电话:010-83834992 手机:15810469859 联系人:李主任
发布来源:生涯规划教育网发布时间:2025-11-11 15:07:41点击数:213
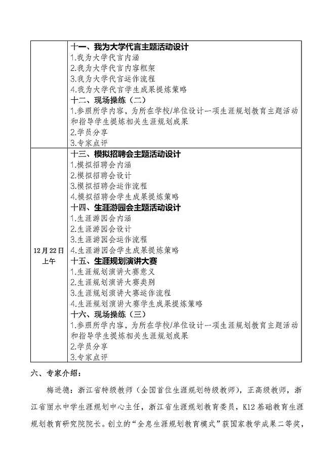
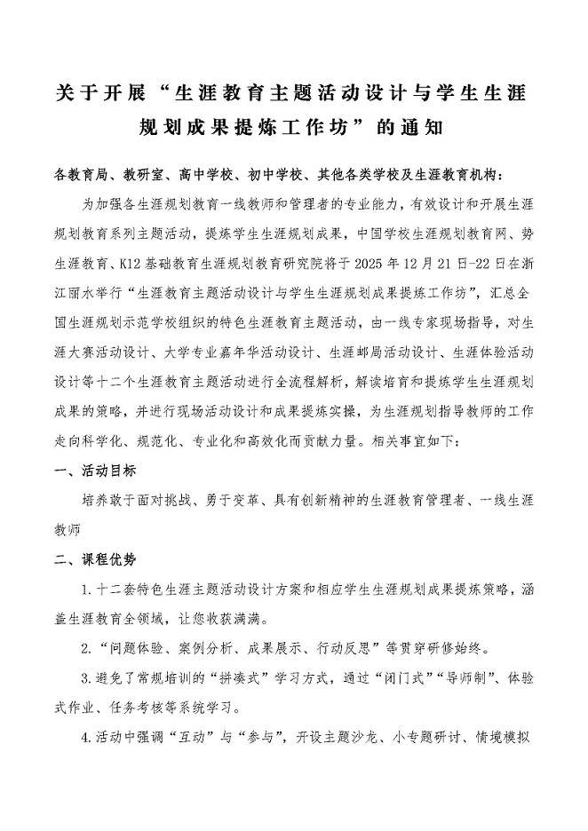
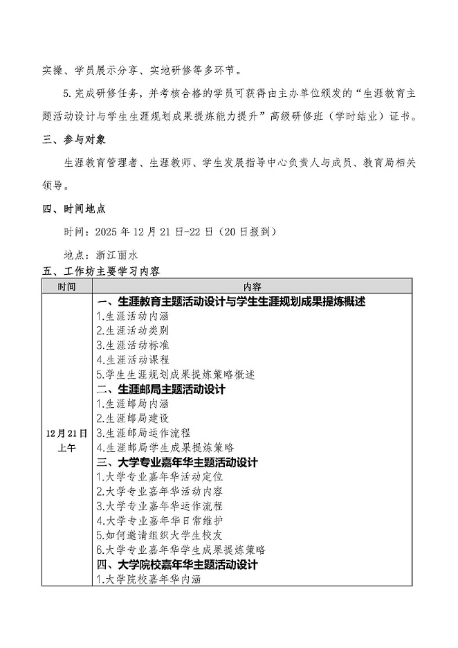
关于开展“生涯教育主题活动设计与学生生涯规划成果提炼工作坊”的通知 文件、报名表 下载
上一篇:生涯规划——中国海洋大学专业探索研学营 7月21日—7月26日
下一篇:关于举办第五届全国中学生涯规划教育学术年会 暨第七届全国K12生涯教育高峰论坛的通知