欢迎来到生涯规划教育网!联系电话:010-83834992设为首页 | 加入收藏
肃宁县第一中
瓦房店市高级
杭州市丁兰实
山东庆云一中
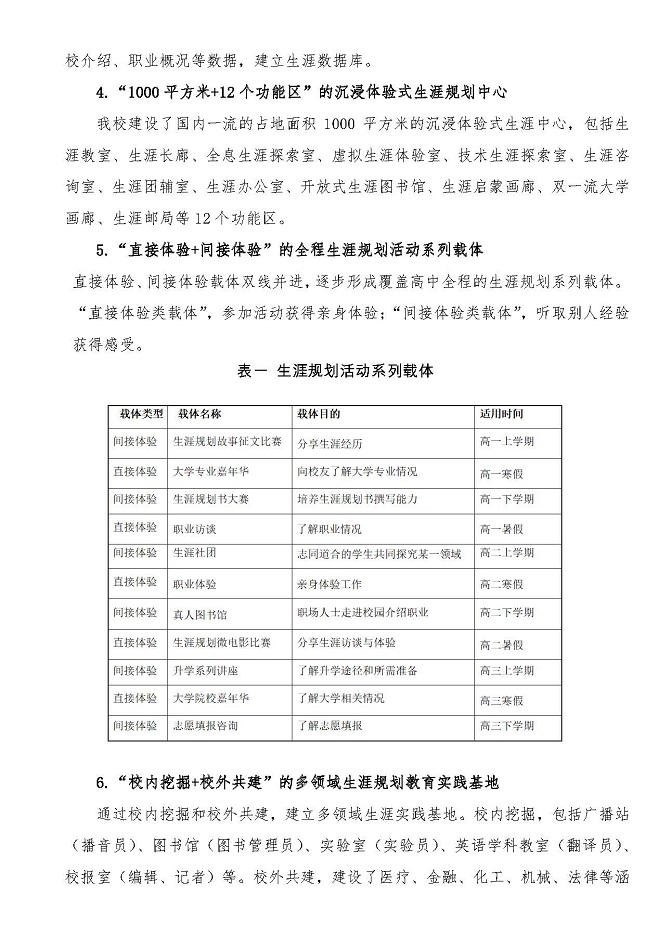
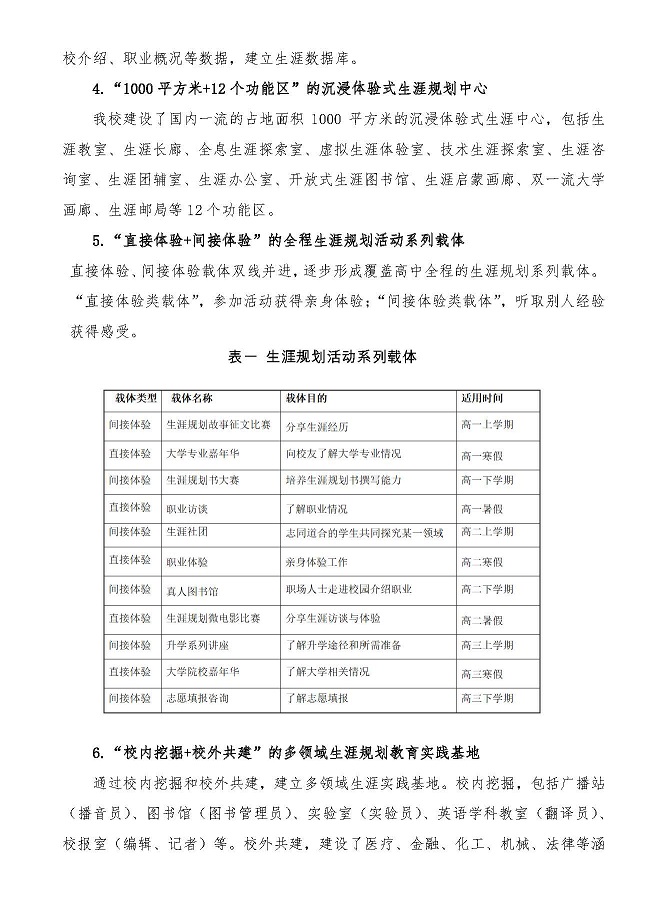
单位名称:生涯规划教育网 学术支持: 电话:010-83834992 手机:15810469859 联系人:李主任
发布来源:生涯规划教育网发布时间:2025-10-28 17:15:51点击数:772
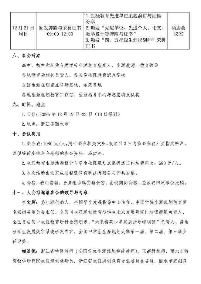
第五届全国中学生涯规划教育学术年会 12月19日 浙江丽水 文件下载
全国学校生涯规划教育先进单位评选呈报表 下载
全国学校生涯规划教育先进个人评选呈报表 下载
全国学校生涯规划教育论文征文评选呈报表 下载
全国学校生涯规划教育教学设计评选呈报表 下载
全国学校生涯规划教育优质课评选呈报表 下载
全国学校生涯规划教育主题活动设计选呈报表 下载
全国学校生涯规划教育四、五星级生涯规划师评选呈报表 下载
上一篇:关于开展“生涯教育主题活动设计与学生生涯规划成果提炼工作坊”的通知
下一篇:生涯规划——浙江大学专业探索研学营 7月20日——7月23日